The perceived gap between rigour and relevance in research and debate over whether the divide is insurmountable dates back many decades, to at least the 1950s in business schools.
The much lamented ‘relevance gap’ is as much a product of practitioners wedded to gurus and fads as it is of academics wedded to abstractions and fundamentals.
Yet rigour and relevance need not be in opposition — as though one community exists in a ‘real world’ and the other does not. Much can be gained when academic and practice oriented ‘ways of knowing and being’ are mutually respected and seen as complements.
That is, a world where valuable knowledge is co-produced through mutual learning and mutual engagement.
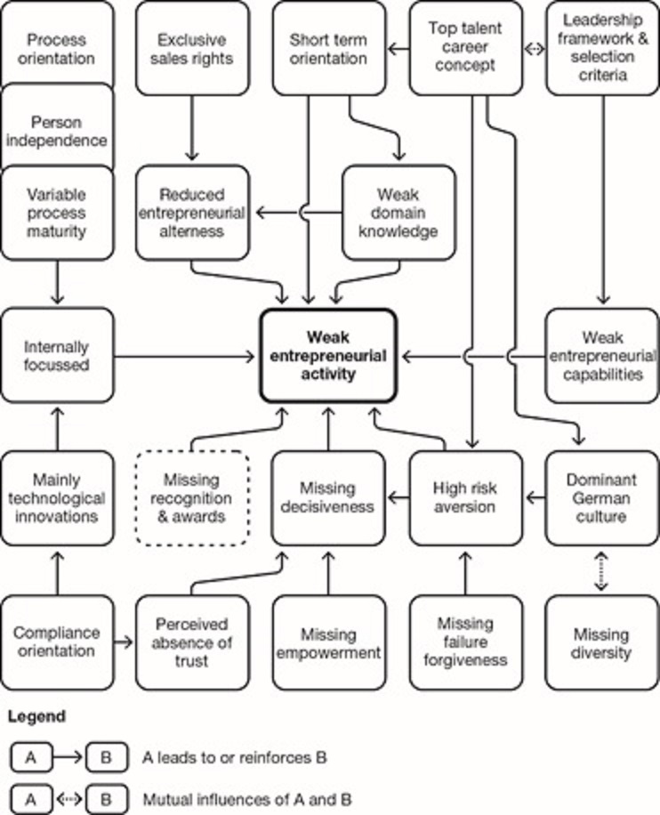
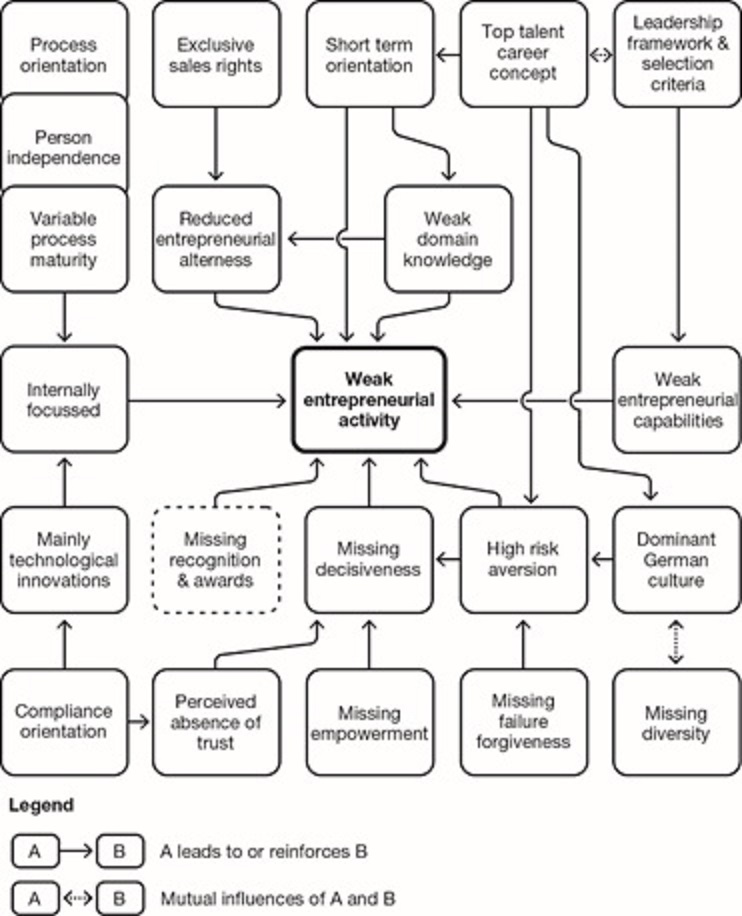
A case in point is Professor Sara McGaughey’s recent book with Dr Joe Amberg — Fostering Local Entrepreneurship in a Multinational Enterprise.
The research was undertaken while Joe was an integration manager for M&As within Siemens, and explores three contrasting ventures in the Siemens business unit Fire Safety between 2008 and 2012.
The study identified a configuration of inter-dependent factors that mutually reinforce each other and sustain inertia in low levels of corporate entrepreneurship.
You can read entire book for free online until the end of August at:http://rdcu.be/tPif